首页
首页
关于瑞力
关于瑞力
投资理念
投资理念
投资板块
投资板块
职业机会
职业机会
联系我们
联系我们
ꀥ
扫一扫 关注瑞力
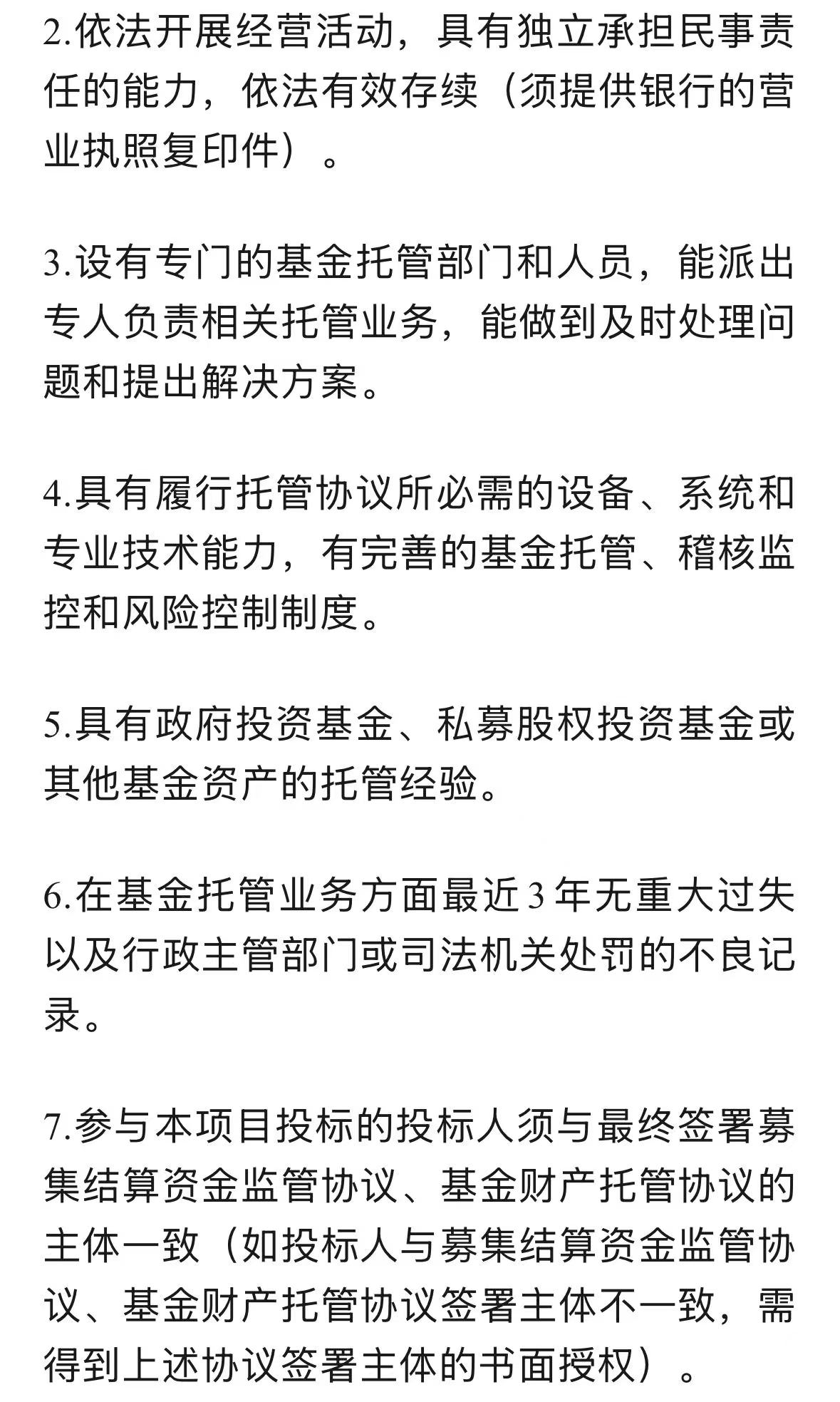
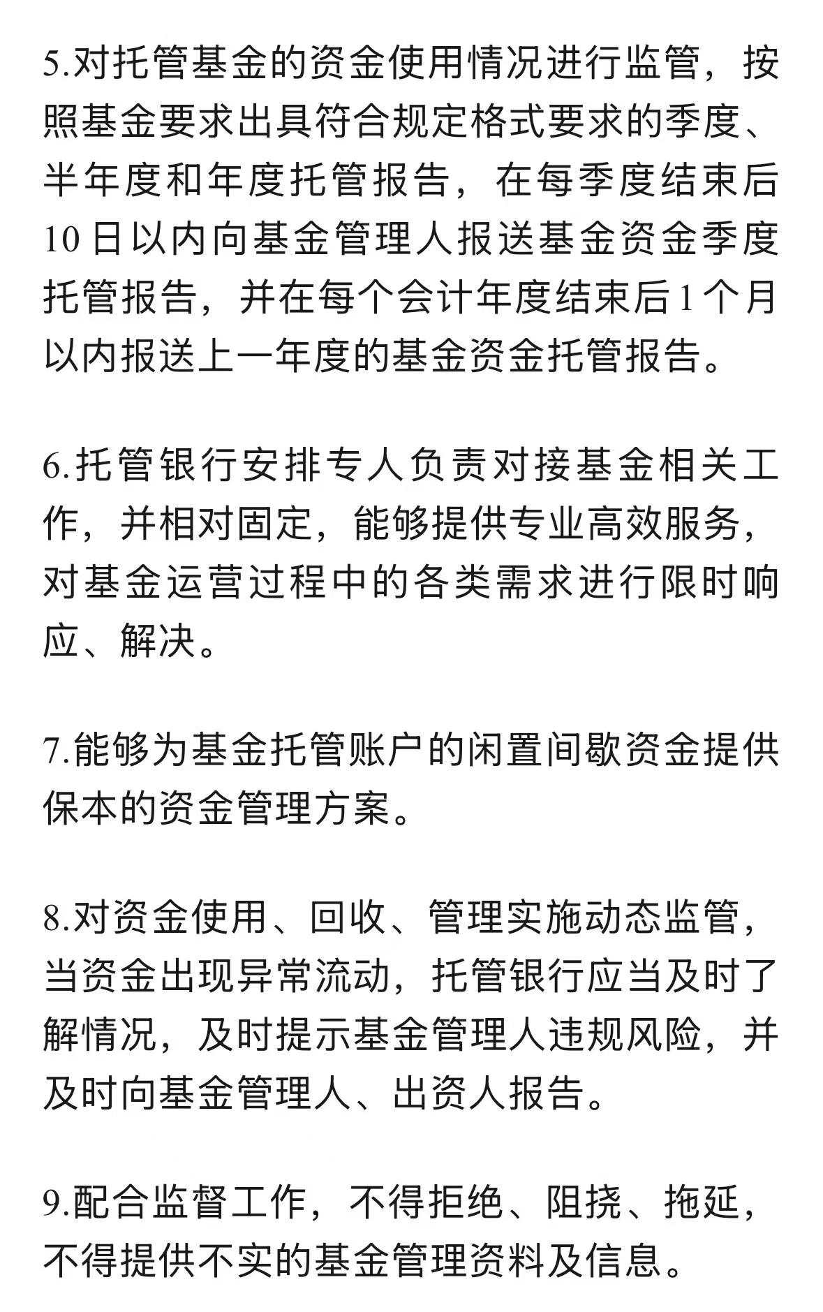
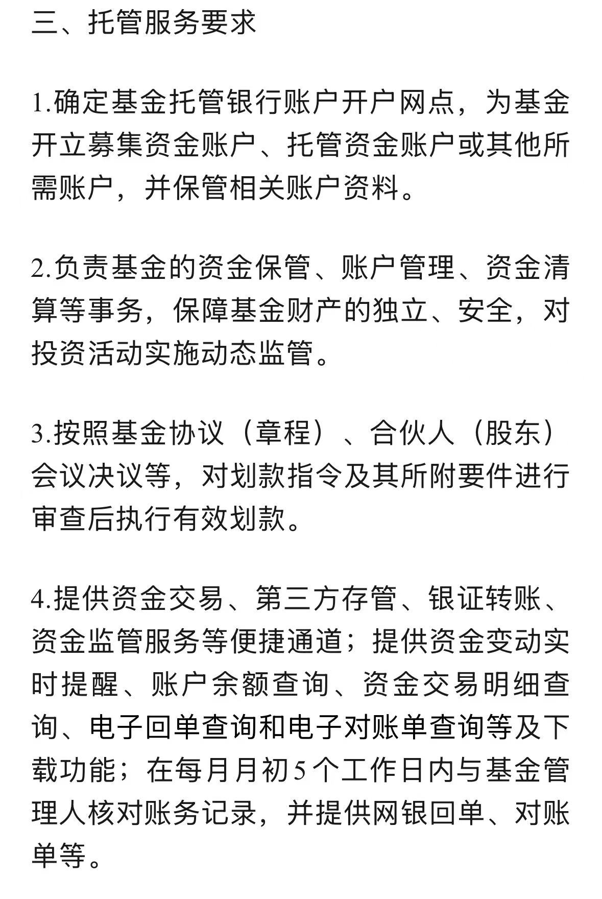
上海瑞力投资基金管理有限公司关于台州瑞力合成股权投资合伙企业(有限合伙)托管银行公开遴选公告
ꄴ
前一个:
无
ꄲ
后一个:
无
创建时间:
2025-11-25
09:59
넶
浏览量:
0
瑞力
动态
NEWS CENTER
낀
首页
ꄲ
新闻动态
ꄲ
上海瑞力投资基金管理有限公司关于台州瑞力合成股权投资合伙企业(有限合伙)托管银行公开遴选公告
关于发布扬州龙投兴质二期产业投资基金公开遴选子基金管理机构申报指南的公告
넶
0
2025-12-09
上海瑞力投资基金管理有限公司关于台州瑞力合成股权投资合伙企业(有限合伙)托管银行公开遴选公告
넶
23
2025-11-25
2024年度投中榜揭晓 瑞力投资荣获两个奖项
넶
130
2025-04-21
最新动态
本网站由阿里云提供云计算及安全服务
本网站支持
IPv6
本网站由阿里云提供云计算及安全服务
本网站支持
IPv6
本网站由阿里云提供云计算及安全服务
本网站支持
IPv6
本网站由阿里云提供云计算及安全服务
本网站支持
IPv6